Most AI products behave beautifully in demos and then fall apart in production.
Context slips. Retrieval pipelines wobble. Prompts behave like artists who only perform when the lighting is perfect.
If you want AI that survives real-world chaos instead of melting under it, you need the Model Context Protocol. MCP is the missing interface layer that helps AI behave like a reliable teammate instead of a brilliant but unpredictable intern.
This guide is your clean, accessible, non-technical introduction to MCP and why it matters.
What MCP Really Is
Think of MCP like USB-C for AI systems.
One connector. One standard. Everything fits.
MCP gives your AI a consistent way to connect to:
Instead of building one-off integrations for every new workflow, you get a single predictable interface your whole team can understand.
“MCP connects tools with intelligent systems, so you can lead the work instead of doing it.”
Overview of the Model Context Protocol
MCP is a simple protocol that lets AI assistants talk to:
- Internal systems
- External applications
- Knowledge bases
- Business tools
- Operational data sources
- Development environments
You get an interface that is structured, discoverable, and reusable.
In simple terms, MCP turns scattered data and tools into something your AI can navigate with confidence.
Why MCP Matters Right Now
Most GenAI apps today behave like a brand-new treadmill in January.
They look fantastic on day one, run perfectly for a moment, and then real life hits and the routine falls apart.
Common issues include:
- Hardcoded prompt chains that break on edge cases
- Retrieval pipelines with no fallback
- Tools that respond with unexpected formats
- No way to explain why the AI made a decision
This duct-taped approach works until it doesn’t. MCP was created to fix that by asking:
“How can AI systems be built with the same structure, visibility, and reusability we expect from modern software?”
The answer: elevate context into a first-class citizen—something you can plan, version, debug, and reuse across products. It gives your AI a consistent map of the environment it operates in.
Context becomes predictable. Tools feel organized. Retrieval becomes structured instead of improvised.
Without MCP, you’re building AI that only works in the lab.
With MCP, you build AI that survives real-world complexity.
Benefits and Impact of MCP
Teams adopt MCP because it delivers structure, reliability, and measurable ROI.
1. Less Glue Code, More Shipping
MCP cuts down on custom wrappers and repeated integrations. Teams often recover 20 to 40 percent of engineering hours.
2. Lower Costs Through Better Retrieval
Structured retrieval means fewer wasted tokens and fewer accidental long prompts.
3. Transparency for Compliance and Trust
MCP logs every tool call, fetch, and prompt. Leaders gain clear visibility into what the AI actually did.
4. Reusability Across Teams
Context plans can be reused across agents and workflows.
5. Faster Shipping Cycles
Clear interfaces reduce rework and shorten delivery timelines.
Community and Ecosystem
MCP has momentum because the community keeps expanding the ecosystem.
You will find:
- Prebuilt MCP servers for common tasks
- Open-source connectors for everyday tools like Jira and Slack
- Example repositories and templates
- Developer guides and design discussions
- Active discussions with new patterns and best practices
This ecosystem makes MCP adoption a collaborative, not isolated, experience.
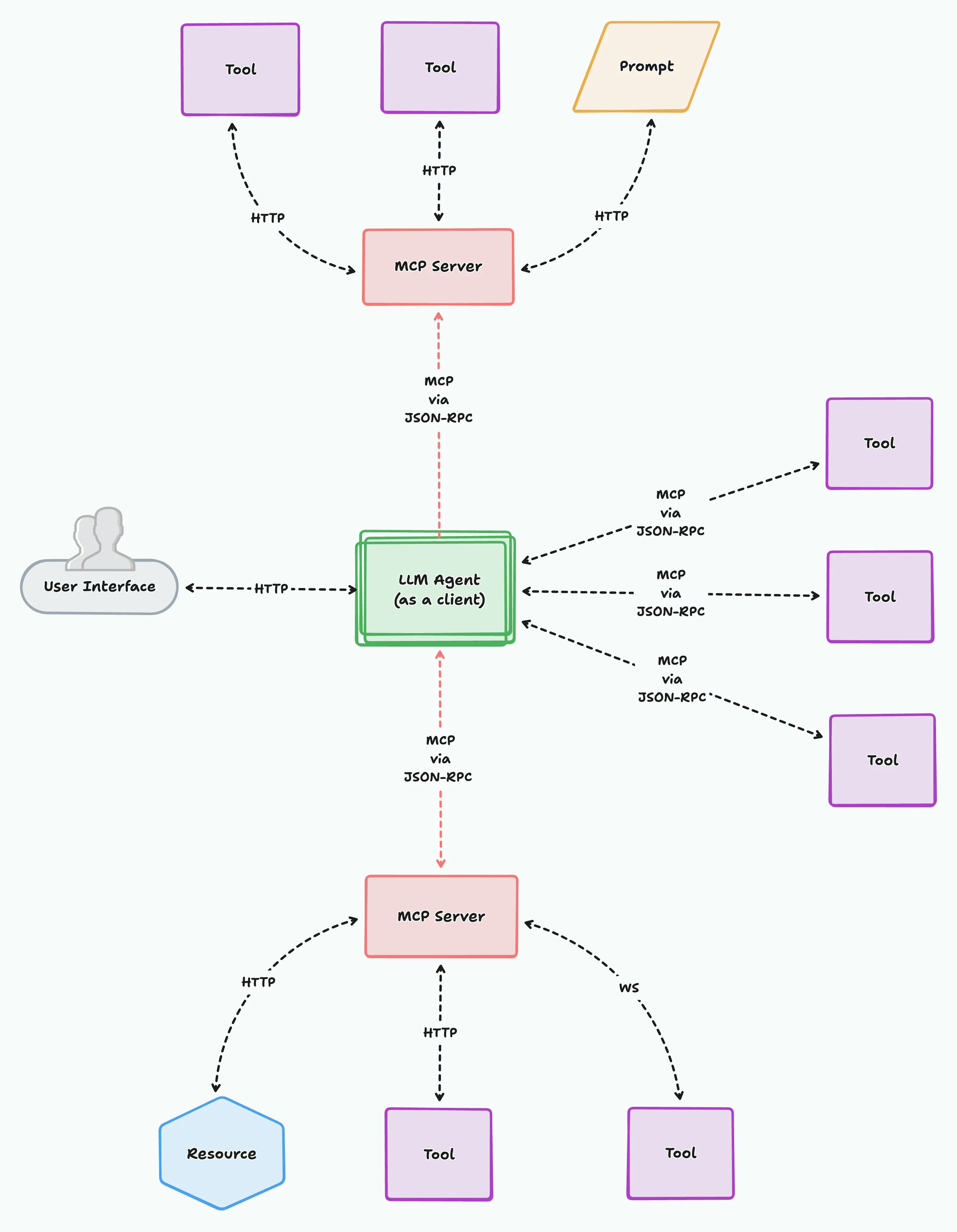
Technical Functionality and Architecture
The Model Context Protocol works a lot like a restaurant with an efficient kitchen pass.
Chefs behind the pass are the servers. They prepare items and label everything clearly.
Waiters on the floor are the clients. They pick up exactly what is ready, deliver it, and request new items in a standard format.
Nobody guesses or improvises. Everyone follows a shared structure.
MCP uses the same idea.
An MCP server publishes everything your AI can use.
An MCP client discovers those capabilities and calls them when needed.
Communication happens through a JSON RPC call. It is simply a clean, structured request and response. The AI sends a request that looks like a menu order, and the server responds with exactly what was asked for.
The LLM Host Application
Apps like ChatGPT/Claude Desktop act as the waiter. They scan the available MCP tools and resources, load prompts, and trigger actions. They select from a known menu rather than guessing.
The MCP Client Program
The client knows the exact parameters each tool accepts and the shape of the response that will come back. This prevents the classic issue where the AI asks for one thing and receives something entirely different.
The MCP Server
The server connects to tools like email systems, schedulers, file stores, and internal APIs. Everything is listed in a structured way, so discovery is simple and predictable.
Structured Formatting
Every tool and resource follows a standard shape. It is like storing spices in labeled jars instead of unmarked containers. The AI always knows what it is picking up.
LLMs and Agentic Workflow
Multiple LLMs can connect to the same set of MCP servers. This enables agentic workflows where the AI can chain steps naturally.
Fetch something. Analyze it. Act on it. Report back.
The AI behaves more like a well-trained operations team than a freelancer juggling multiple tools. MCP clients are not limited to LLMs. Traditional software systems can participate too.
It’s important to note that an MCP Client is not limited to LLMs. It could just as easily be a traditional system or software service. While MCP was originally designed with modern LLM requirements in mind, it can also function as a general-purpose communication protocol suitable for broader use cases.
This architecture was designed to be modular, traceable, and role-aware: a foundation built to support Agentic AI at scale.
Getting Started With MCP
A common misconception is that MCP requires a massive engineering lift.
In reality, you can get started in minutes.
1. Begin With an MCP Client You Already Use
If you use ChatGPT, Claude, or Perplexity Desktop, you already have an MCP client.
It is like having a universal remote without realizing how many devices it controls.
2. Try Prebuilt MCP Servers
There are servers for:
- File access
- Git operations
- Calendar queries
- Knowledge bases
- KPI retrieval
You can install one and start experimenting right away.
3. Explore the MCP Specification
It includes examples for:
- Tool definitions
- Prompt patterns
- Resource formats
- Action structures
Everything is written to be readable by technical and semi-technical teams.
4. Add MCP Connectors to Existing Tools
Slack, GitHub, Gmail, and internal APIs.
Connecting them through MCP feels like plugging appliances into a power strip.
5. Expand to Internal Systems When Ready
Once you are comfortable with basic MCP servers, you can connect it to the systems your team already relies on, like HR platforms, student record systems, medical record software, warehouse tools, or even EV charging dashboards.
Use Cases and Practical Applications
Personal Finance Helper
A budgeting app uses MCP to pull recent transactions, categorize spending, and highlight what changed since last month.
DevOps Assistant
An engineering team uses MCP to read code, run tests, and generate summaries without custom wrappers.
Policy RAG Systems
HR and education teams use MCP to read PDFs, answer policy questions, and produce audit-ready answers.
Customer Support Flows
Support teams fetch order data, check case history, and draft responses through MCP tools.
How SynergyBoat Implements MCP
SynergyBoat uses MCP to build AI systems that are structured and measurable.
Our Standard MCP Pipeline:
[Intent Engine] → Understands the user’s goal
[Context Plan] → Selects tools, resources, and prompts
[Retrieval Layer] → Pulls data from HRIS, SIS, EHR, EV, logistics, or retail systems
[Prompt Composer] → Builds safe, task-specific instructions
[LLM Gateway] → Shapes responses, enforces policies, and logs each step
Each layer is measured and versioned for clarity and reliability.
Where We’ve Applied MCP
- Cross-department AI copilots: Scoped access per role
- EV data analytics agents: Summarize charts and recommend actions
- Enterprise support agents: Scoped memory + compliance-ready retrieval
- Audit logs for every generation (great for compliance)
- Logistics operators: Cut manual exception handling by 30 percent
Across sectors, MCP becomes the control layer that scales intelligent systems.
From Protocol to Product Wins
Most leaders don’t want another architecture diagram. They’re looking for clarity, confidence, and business outcomes.
At SynergyBoat, we translate MCP into business outcomes:

- Clarity—We diagram it, plug-and-play
Stakeholders get a crisp, system-level view of how MCP fits into your AI product, showing exactly where context is planned, routed, and injected into the model. - Capability—We show what’s now possible
From enabling multi-agent systems to modular prompt switching, we highlight the product capabilities MCP unlocks, not just how it works. - Observability—We demonstrate what’s observable
You’ll see how we trace context paths, monitor token usage, and log every tool call. This makes Gen-AI output auditable, a must-have for enterprise-grade systems. - ROI—We quantify performance and ROI
Through experiments like prompt compression, retrieval optimization, and context scoring, we show real reductions in latency and boosts in quality. - Cross-team alignment—We facilitate clarity across teams
Whether it’s engineering, product, or compliance, our context workshops align everyone on the architecture and reveal blockers before they become risks.
Checklist: When You Should Adopt MCP
✓ Your prompts break often
✓ Your retrieval fails quietly
✓ Your tools feel duct-taped together
✓ You want traceable decisions
✓ You want multi-agent workflows
✓ You want a reusable context layer
What’s Coming Next
In our upcoming blog series, we will compare emerging approaches for building smarter AI systems.
We will cover:
- How Cloudflare’s Code Mode uses TypeScript and sandboxed code to call MCP servers rather than traditional tool-calling.
- How formats like TOON (Token-Oriented Object Notation) help optimize context and reduce token costs.
We will break down trade-offs, implementation options, and practical steps for using these ideas in your stack.
Final Thought
MCP is more than a backend protocol. It is a product enabler that creates clarity, reliability, and momentum across teams.
MCP is not a trend. It is a turning point in how AI systems are built.
If you want AI that works outside the lab, start with a smarter interface layer.
Book a Free MCP Architecture Audit
If your GenAI product struggles with brittle RAG or unpredictable outputs, we can help.
📩 Book a free MCP architecture audit with SynergyBoat.
We will uncover inefficiencies and show how MCP can improve clarity, speed, and observability.
Reach out at ahoy@synergyboat.com or reach us at synergyboat.com